喜报|米兰官网获批3项江西省高等学校思想政治教育研究会课题立项

作者:admin 时间:2024-10-14 点击数:

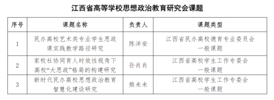
近日,江西省教育厅公布了2024年江西省高等学校思想政治教育研究会课题评审结果,米兰官网教师陈洋安申报的《民办高校艺术类专业学生思政课实践教学路径研究》获江西省民办高校德育专业委员会一般课题立项,孙肖肖老师申报的《家校社协同育人时效性视角下高校“大思政”格局的构建研究》获得江西省高校学生工作专委会一般课题立项,熊未未老师申报的《新时代民办高校思想政治教育智慧化建设研究》获江西省高校学生工作专委会一般课题立项。

江西省高等学校思想政治教育研究会课题旨在推动我省高校思想政治工作高质量发展,提升学校立德树人实效。接下来,学校将持续深入学习贯彻习近平总书记关于教育强国的重要论述,落实立德树人根本任务,大力弘扬教育家精神,坚定不移推进内涵式发展,提升育人能力,培养更多高素质应用型人才,为江西高质量发展、科教强省战略贡献江服力量。

版权所有:ac米兰(milan)官方网站-Official Website     

联系地址:江西省南昌市向塘经济开发区丽湖中大道 

邮编:330201   

联系电话:0791-87302953    

学院邮箱:jfmarxism@126.com